芯空一号快讯 | 空间转录组助力揭示肝癌“肿瘤细胞群落”的空间协同机制

文章题目:Tumor cell villages define the co-dependency of tumor and microenvironment in liver cancer.
期刊名称:Nature communications
影响因子:15.7
DOI:10.1038/s41467-026-69797-z
研究背景
原发性肝癌(PLC)是全球最常见且致死率高的恶性肿瘤之一,其发生与进展过程中呈现出显著的肿瘤异质性。不同肿瘤细胞亚群在转录状态、代谢特征及免疫调控方面均存在明显的异质性,这些差异往往决定着肿瘤的进展速度、治疗反应及患者预后。
近年来,单细胞测序技术揭示了肿瘤内部存在多种动态的细胞转录状态,但这些研究大多忽略了肿瘤细胞与其周围微环境的空间互作关系。实际上,肿瘤细胞并不是孤立存在的,而是与周围的免疫细胞、成纤维细胞和血管细胞等形成复杂的空间互作网络。
基于此背景,本研究利用高分辨率空间转录组技术,系统地解析了原发性肝癌组织中的细胞空间组织结构,并提出“肿瘤细胞群落(Tumor cell villages)”的概念,揭示了肿瘤细胞与肿瘤微环境之间高度协同的空间生态结构。
实验设计与技术手段
研究共纳入7例原发性肝癌患者,分别收集肿瘤核心、肿瘤边界以及邻近非瘤组织的总计50个样本。实现同一患者的多区域采样比较,为动态分析肿瘤异质性和空间微环境提供了基础。
研究主要采用了NanoString CosMx SMI与10x Genomics Visium的双重空间技术路径。首先,利用CosMx SMI的高分辨率,在单细胞水平上精确映射肿瘤细胞状态及其空间邻域,从而定义了“肿瘤细胞群落(Tumor Cell Villages)”这一核心概念,揭示了肿瘤细胞与其微环境之间的分子共依赖性。随后,研究利用Visium空间转录组技术在更大的组织尺度和队列中进行验证,证实了这些群落结构在更广泛的组织区域内的普遍性及其空间分布规律。
此外,研究还整合了单细胞RNA测序(scRNA-seq)数据与深度学习算法,对空间转录组数据进行了多维度的细胞状态注释与验证,证明微环境结构对维持“肿瘤细胞群落”稳定性的必要性。
主要发现
1.肝癌肿瘤细胞存在多种转录状态
CosMx SMI空间转录组数据显示,肝癌组织中有多种不同的肿瘤细胞转录状态(。这些状态在代谢、细胞周期、免疫调控及上皮-间质转化(EMT)等生物学过程中表现出明显差异。进一步的空间分析显示,不同转录状态的肿瘤细胞在组织中呈现出明显的空间分布特征,提示肿瘤内部存在高度组织化的细胞结构,而非随机分布。

肝癌肿瘤细胞转录状态图谱
2.肿瘤细胞的空间动态网络
基于CosMx SMI的高分辨率空间转录组数据,研究团队系统分析了肿瘤细胞与微环境之间的空间互作关系,提出了空间动态网络(Spatial Dynamics Network, SDN)的分析框架,从而识别出在空间上具有协同依赖关系的细胞群体,共识别出14种SDN类型。研究还发现,不同肿瘤细胞状态往往与特定的微环境细胞类型共存,这些空间关系反映出肿瘤细胞与微环境之间可能存在特定的功能协同。

肿瘤细胞的空间动态网络(SDN)
3.“肿瘤细胞群落”概念的提出
在进一步分析肿瘤细胞之间的空间组织结构后,研究团队利用图注意力网络(Graph Attention Network)对肿瘤细胞进行聚类分析,最终识别出多个具有稳定空间特征的细胞群体。研究者将这些具有特定空间结构和分子特征的细胞群体定义为“肿瘤细胞群落(Tumor cell villages)”。每一个“群落”由特定转录状态的肿瘤细胞、基质细胞、免疫细胞和血管细胞共同组成。这些细胞群体在空间上紧密共存,并通过分子信号形成稳定的互作网络,从而共同塑造局部肿瘤生态位。

肿瘤细胞群落(Villages)结构示意图
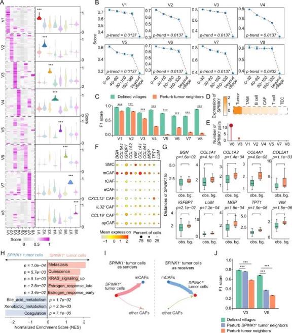
4.不同“肿瘤细胞群落”与患者预后密切相关
研究人员进一步利用10× Visium空间转录组在多个肝癌患者队列中验证了这些“肿瘤细胞群落”的临床意义。发现Village 3–8类型群落(细胞周期/免疫响应主导,富集PI3K/血管生成通路)与患者更差的总体生存率显著相关。
此外,通过分析不同群落中的分子互作网络,研究者发现部分细胞分泌信号及细胞通讯通路在特定群落中较为活跃,提示这些分子协同关系可能参与驱动肿瘤进展。

肿瘤细胞群落分子共依赖网络与预后关联
文章总结
本研究通过高分辨率的空间转录组技术,首次系统解析了肝癌肿瘤组织中的空间生态结构,并提出了“肿瘤细胞群落(Tumor cell villages)”这一新的概念。研究表明,肿瘤细胞会在空间上形成具有特定分子特征的群落,这些群落与周围微环境细胞存在高度协同依赖,不同群落类型与患者生存预后显著相关。
该研究不仅系统的揭示了肿瘤空间异质性,也为解析肿瘤细胞与微环境之间的协同进化机制提供了新的理论框架。
新闻中心
News Senter
上海生物芯片有限公司
Shanghai Biochip Co., Ltd.
版权所有©上海生物芯片有限公司
电子邮箱:
marketing@shbiochip.com
地址: 上海市浦东新区张江高科技园区李冰路151号
技术电话:
4001002131
扫描查看
微信公众号